《Cell》重磅:武汉云克隆助力,TDI01靶向ROCK2攻克肝纤维化难题
2026年4月,国际顶级期刊《Cell》上在线发表了一项研究——Selective targeting of endothelial and perivascular angiocrine ROCK2 treats liver fibrosis,首次揭示肝内皮细胞与血管周围肝星状细胞中ROCK2选择性上调是驱动肝纤维化进展的核心机制,并成功研发出高选择性ROCK2抑制剂TDI01。初步临床数据证实,该药物可显著逆转肝纤维化、改善肝功能,为长期缺乏有效靶向疗法的肝纤维化领域带来全新解决方案。
肝纤维化临床需求迫切,靶向治疗长期空白
肝纤维化是代谢相关脂肪性肝炎(MASH)等慢性肝病的关键病理过程,其核心机制是肝星状细胞(HSCs)异常活化分化为肌成纤维细胞,过量分泌胶原蛋白导致肝脏结构紊乱。该疾病可逐步进展为肝硬化甚至肝癌,然而目前临床治疗手段有限,缺乏机制明确的靶向疗法,存在巨大的未被满足的临床需求。
核心机制突破:ROCK2 成为肝纤维化精准治疗靶点
研究团队通过RNA测序(RNA-seq)和单细胞RNA测序(scRNA-seq)分析发现,Rho相关卷曲螺旋激酶2(ROCK2)在人纤维化肝脏的内皮细胞(ECs)与血管周围肝星状细胞(HSCs)中特异性高表达,且蛋白水平随纤维化分期(F0-F4)逐级升高;其同源异构体ROCK1则无显著差异表达,广泛分布于各类细胞。这一结果明确ROCK2可作为肝纤维化精准治疗的潜在靶点。接着,团队进一步采用ROCK2 敲除小鼠(ROCK2△EC/△EC),在四氯化碳(CCl4)诱导肝纤维化模型和MASH模型中验证,与对照小鼠相比,肝纤维化程度、血清丙氨酸氨基转移酶(ALT)和天冬氨酸氨基转移酶(AST)水平显著降低,证实内皮细胞ROCK2是驱动纤维化的关键因子。

图1.人纤维化肝血管内皮细胞和血管周围造血干细胞中ROCK2的上调
重磅新药诞生:TDI01 实现肝纤维化安全有效逆转
基于ROCK2晶体结构,研究设计并合成686个化合物,经ROCK2选择性抑制活性筛选、药代动力学(PK)分析以及毒理学测试,最终筛选出TDI01作为核心候选药物。冷冻电镜结构显示,TDI01结合于ROCK2的疏水口袋(与ATP结合口袋部分重叠),诱导ROCK2形成“DFG-out”失活构象,L210残基是实现高选择性结合的关键位点。

图2. 最佳药代动力学和安全性的ROCK2选择性抑制剂TDI01的鉴定
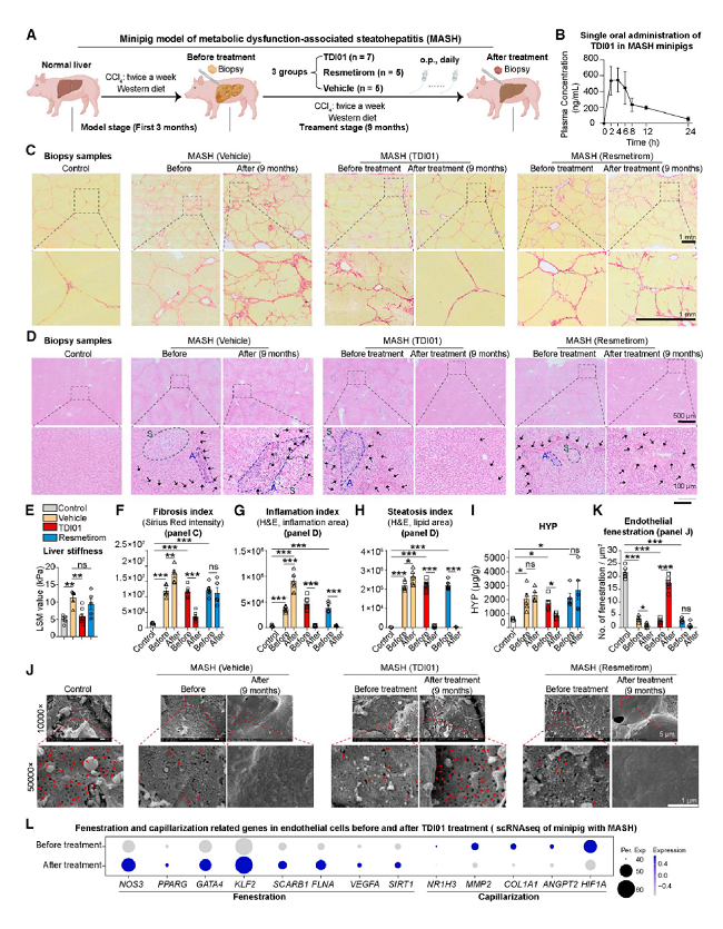
临床前研究显示,在小鼠、小型猪等多种肝纤维化模型中,口服TDI01可有效降低肝硬度、减少胶原沉积、逆转肝窦内皮细胞(LSEC)毛细血管化,同时缓解炎症与脂肪变性,全面恢复肝脏结构与功能。

图3.TDI01在重现人类病理的迷你猪MASH模型中减轻纤维化
初步临床研究结果令人振奋:62名健康志愿者服用TDI01后无严重不良事件,药代动力学特性优异,安全性良好;6例肝纤维化患者接受200mg每日1次、连续24周治疗后,5例患者肝硬度持续下降,纤维化核心指标显著改善,肝功能趋于正常,肝活检可见胶原沉积减少,即使F4期肝硬化患者也出现组织学缓解,且药物仅特异性抑制ROCK2,不影响ROCK1活性,展现出优异的靶向选择性。
云克隆硬核助力,顶刊研究关键数据精准支撑
值得关注的是,此项《Cell》高分研究中,云克隆(Cloud-Clone)MCP1/CCL2 ELISA试剂盒为机制验证与疗效评估提供关键数据支撑,精准检测趋化因子CCL2水平,直观证实半乳糖凝集素-3的促炎促纤维化作用,以及TDI01的抗纤维化效果。
云克隆(Cloud-Clone)拥有SPF级实验动物中心与自主研发资源库,构建了覆盖人、大小鼠等多物种的科研工具体系,产品涵盖蛋白、抗体、ELISA试剂盒、原代细胞、动物模型等全链条解决方案。云克隆(Cloud-Clone)已通过ISO9001、ISO13485、ISO4001三重质量体系认证,全流程自研自产保障产品稳定性与一致性。截至2025年底,依托云克隆(Cloud-Clone)产品发表的SCI论文超42000篇,其中数百项成果登上《Nature》《Science》《Cell》等国际顶刊,成为全球科研工作者值得信赖的合作伙伴。
此次ROCK2靶向治疗肝纤维化的重大突破,不仅填补领域治疗空白,更为慢性肝病逆转带来新曙光,也再次印证云克隆(Cloud-Clone)科研工具在顶尖生命科学研究中的核心价值。
文章链接:
Hu Y, Yang B,Ding BS. Selective targeting of endothelial and perivascular angiocrine ROCK2 treats liver fibrosis. Cell. 2026 Mar 6:S0092-8674(26)00166-2. doi: 10.1016/j.cell.2026.02.001. Epub ahead of print. PMID: 41794026.

















